Here you’ll find some useful content on presentation, images, colour maps.
More detail in the following sections:
- Geophysical images,
- Scientific colour maps,
- Writing,
- Geophysics data,
- Computer programming with ASPECT,
- Conference presentations,
- Online lectures,
- Media appearances.
Online lectures
Geophysics images
Free to use Geophysics images for teaching or research. Cite ‘Heron, P. J. (2014). Mantle dynamics following supercontinent formation (Doctoral dissertation). Retrieved from University of Toronto’ if citation is not given.



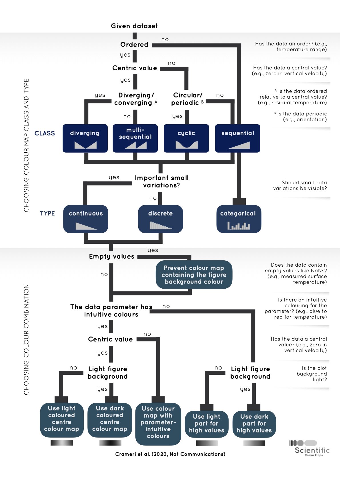
Making figures better: scientific colour maps
Below are some posters and images to help create better figures in science. Our 2020 Nature Communication paper on ‘The Misuse of Colour in Science Communication‘ has more information!



Links to scientific colour maps by the great Fabio Crameri: happy choosing! and Poster for every coffee room.
Writing
I have a few writings in my geophysics blog and for various websites (EGAATA stands for ‘Excellent Geophysics Articles As Teaching Aids’):
- What I’ve learned from teaching prisoners to think like scientists
- Plate tectonics: new findings fill out the 50-year-old theory that explains Earth’s landmasses
- BGA OUTREACH FUND 2019
- DELVING INTO THE EARTH’S DEEP INTERIOR: THE FUTURE OF PLATE TECTONICS? (5 MIN READ)
- DELVING INTO THE EARTH’S DEEP INTERIOR: THE FUTURE OF PLATE TECTONICS?
- EGAATA-3: MANTLE CONVECTION WEBSITE FOR TEACHING
- EGAATA-2: THE BRINGING TOGETHER (AND BREAKING APART) OF OUR CONTINENTS
- EGAATA-1: ‘BLOBS’ OF MATERIAL AT THE CORE-MANTLE BOUNDARY

Geophysics data
I share most of my data and code on Github, so please head there for information:
Other data sets I really like can be found here:
- Present day hot spot data: Whittaker et al., 2015
- GPlates: great application!
- Submachine: SubMachine is a collection of web-based tools for the interactive visualisation, analysis, and quantitative comparison of global-scale, volumetric (3-D) data sets of the subsurface, with supporting tools for interacting with other, complementary models and data sets.
- A podcast on Supercontinents! From the #GneissChats podcast (featuring Dr Erin Martin).
Computer programming with ASPECT
I currently work with the ASPECT code, which can be found here. Below outlines how to setup an ASPECT mpijob.sh script on the Niagara cluster of SciNet (please get in touch if more information is needed):
vi mpijob.sh
#!/bin/bash
#SBATCH --nodes=1
#SBATCH --ntasks=40 # number of MPI processes
#SBATCH -J test_start
#SBATCH --time=0-20:00 # time (DD-HH:MM)
#SBATCH --account=rrg-USER
cd $SLURM_SUBMIT_DIR
module load NiaEnv/2018a
module load intel/2018.2
module load intelmpi/2018.2
module load boost/1.66.0
module load aspect/2.1.0
module load cmake
mpirun /scinet/niagara/software/2018a/opt/intel-2018.2-intelmpi-2018.2/aspect/2.1.0/bin/aspect start.prm
This generates an mpijob script on one node (40 proc) using the modules to run the already configured aspect executable (which is found here: /scinet/niagara/software/2018a/opt/intel-2018.2-intelmpi-2018.2/aspect/2.1.0/bin/aspect).
The ASPECT model of this build is as follows:
-- This is ASPECT, the Advanced Solver for Problems in Earth's ConvecTion.
-- . version 2.2.0-pre (master, 8df71c585)
-- . using deal.II 9.1.1
-- . with 32 bit indices and vectorization level 1 (128 bits)
-- . using Trilinos 12.12.1
-- . using p4est 2.0.0
-- . running in OPTIMIZED mode
-- . running with 40 MPI processes
Conference Presentations
A link to pdfs and videos (where available) of conference presentations:
- Canadian Geophysical Union, June 2021: Can Mantle Dynamics Aid Supercontinent identification?
Video recording of talk is here
Online lectures
Media appearances
Since 2005 I have appeared on radio, print, and TV worldwide. Below are some of the places I have featured:


















